Thursday April 2026

হটলাইন

সেবা এবং ধাপ

নং শিরোনাম সেবার ধাপ কার্যকলাপ
  
২০ একরের নীচে জলমহাল ইজারা প্রদান দেখুন
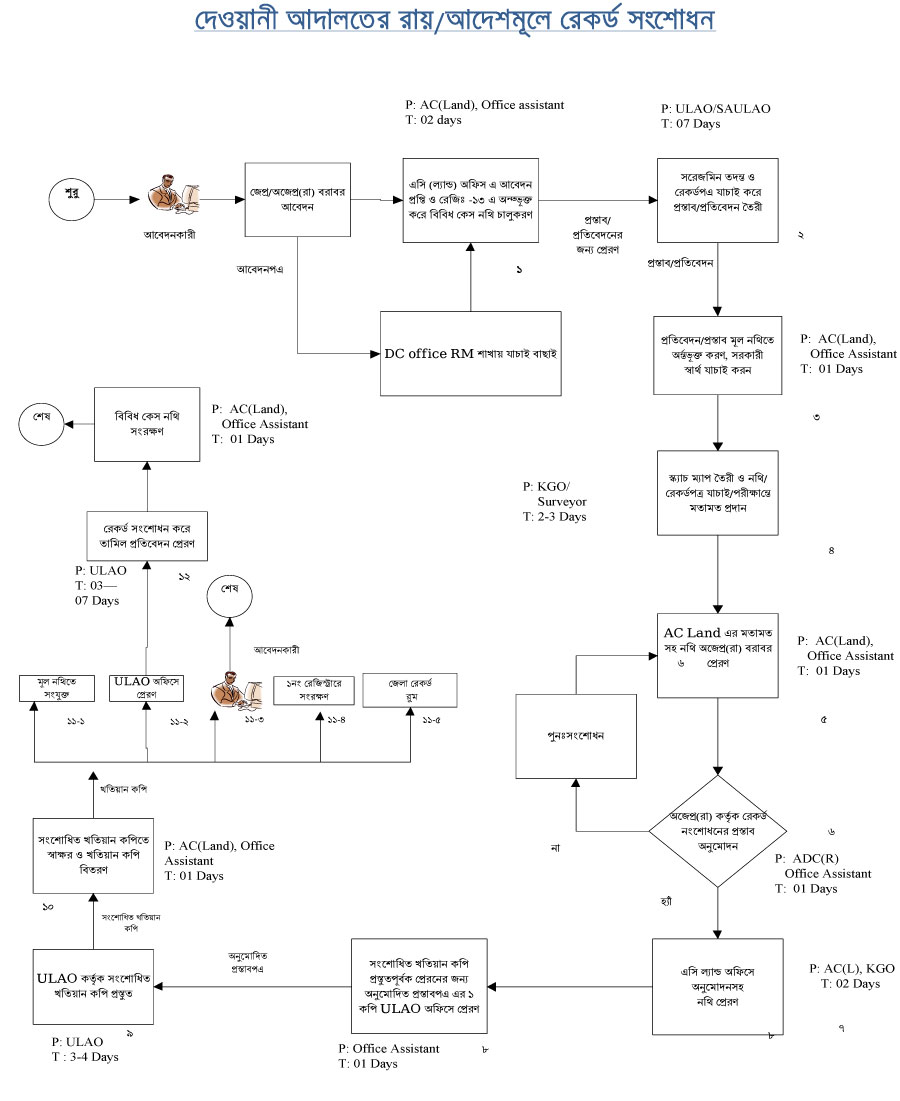
দেওয়ানী আদালতের রায়/আদেশ মূলে রেকর্ড সংশোধন দেখুন
নামজারী জমাখারিজ প্রসেস ম্যাপ দেখুন
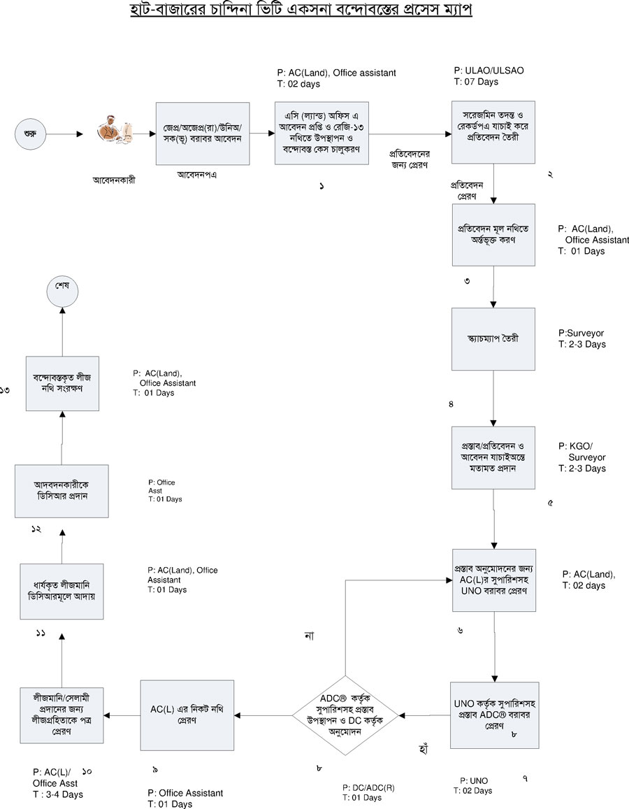
হাট বাজারের চান্দিনা ভিটি একসনা বন্দোবস্তের প্রসেস ম্যাপ দেখুন
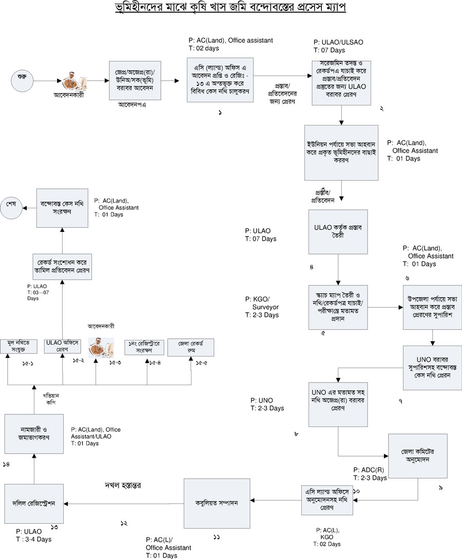
ভূমিহীনদের মাঝে খাস জমি বন্দোবস্তের প্রসেস ম্যাপ দেখুন
দেখছেন ১ থেকে ৫ পর্যন্ত, মোট ৫ এন্ট্রি

এক্সেসিবিলিটি

স্ক্রিন রিডার ডাউনলোড করুন